Hjem Arbeid Teknologi Kontakt
Oslo, Norge

Richard
McMillan.
Utvikler.

Ferdig utdannet med bachelor i IT & Digitalisering fra Høgskolen i Molde. Startet på høyere utdanning med historie ved Høgskolen i Volda før jeg byttet retning mot IT. Interessert i skjæringspunktet mellom teknologi og praktisk nytte. Ting som faktisk er til hjelp.

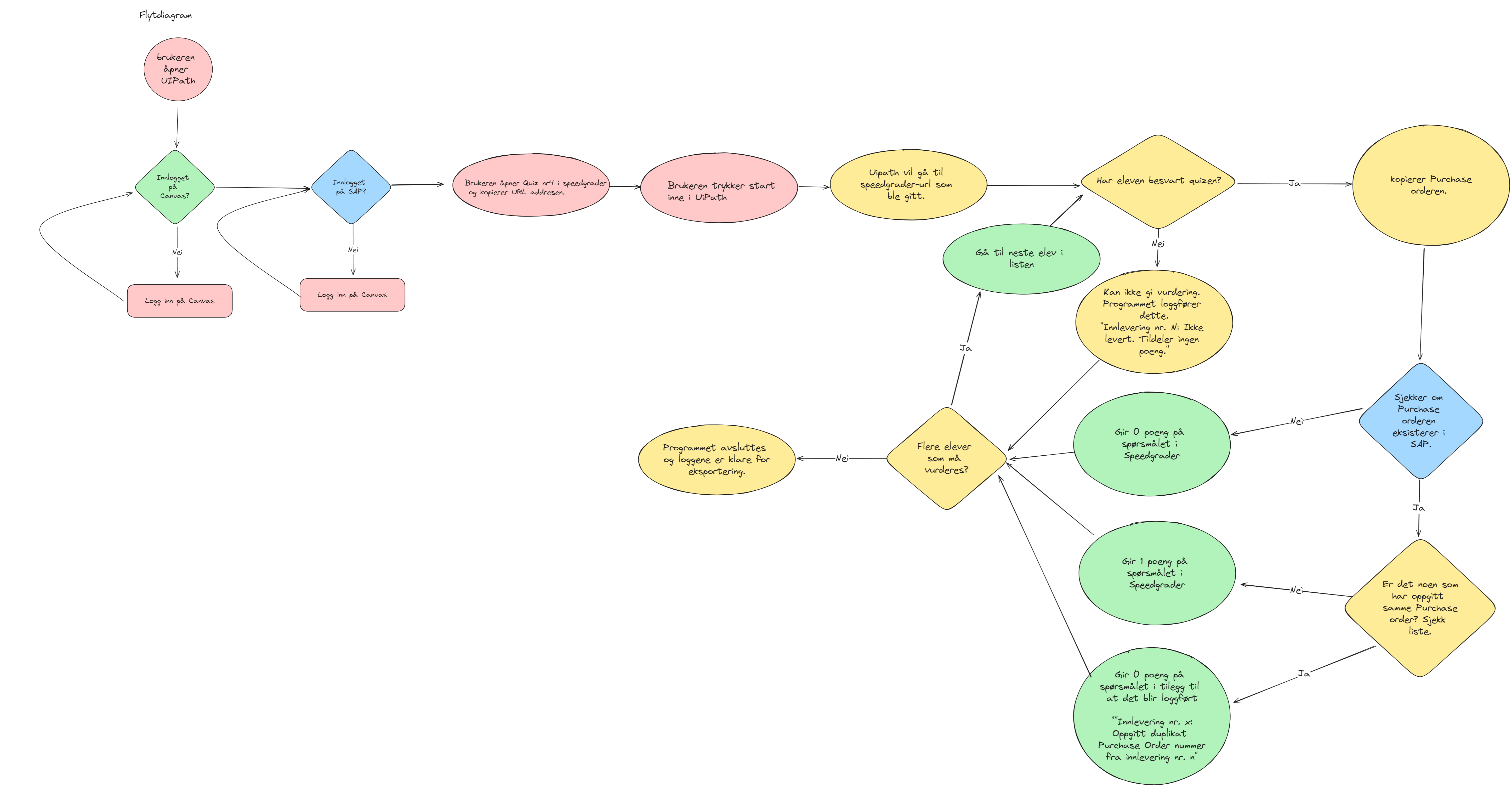
I bacheloroppgaven lagde jeg en RPA-løsning i UiPath som automatisk rettet over 770 innleveringer på 1,5 time, en tidsbesparelse på 97% for lærerstaben. I 2023 var jeg på utveksling ved Inholland University i Nederland der jeg jobbet med maskinlæring for å forbedre diagnostisering av sigdcellesykdom.

Richard McMillan

BSc IT & Digitalisering

Høgskolen i Molde

Utveksling · AI & Computer Vision

Inholland University, Utrecht

Bachelor Historie

Høgskolen i Volda

Prosjekter

Ting jeg
har laget

Python · PyTorch · OpenCV

Sigdcelledeteksjon med AI

Utrecht, 2023

Forskningsprosjekt ved Inholland University i samarbeid med RR Mechatronics og Universitetssykehuset i Utrecht. Vi brukte CNN (VGG16) til å klassifisere blodceller og diagnostisere sigdcellesykdom. Beste modell oppnådde 85% nøyaktighet — bedre enn manuell kontroll på testsettet.

Prøv selv →

Opptak av løsningen i arbeid

RPA · UiPath · Canvas · SAP

Automatisert oppgaveretting

Bacheloroppgave, 2024

Bachelorprosjektet mitt besto av å utvikle en RPA-løsning som integrerer Canvas og SAP for automatisk retting av innleveringer. Løsningen håndterte over 770 innleveringer på under 1,5 time, sammenlignet med et manuelt arbeid som tidligere tok over 50 timer per semester. Prosessen ble kartlagt, automatisert og testet som en del av prosjektet.

Opptak av løsningen i arbeid

Python · Flask · Chart.js

Prisvakt — Finn.no Boliganalyse

Prøv selv arrow_forward

Webapplikasjon som henter boligannonser fra Finn.no og bruker lineær regresjon for å identifisere objekter priset under estimert markedsverdi. Resultater sorteres etter «kupp-score» basert på størrelse og antall soverom.

Python · Streamlit · Claude API

Strikke-generator

Prøv selv arrow_forward

Lager strikkoppskrifter basert på garntype og størrelse. Ble til fordi moren min trengte det.

Vanilla JS · Chart.js

Treningsapp

Prøv selv arrow_forward

Enkel Treningsapp i nettleseren. Lokal lagring, ingen innlogging nødvendig.

smart_toy
Python · Claude API · Google Calendar API

OpenClaw — Personlig AI-assistent

Automatisert assistent som henter relevante jobbannonser daglig, oppsummerer dem og legger oppfølging inn i Google Kalender. Bygget med Claude API og egne agentløkker for å håndtere oppgaver uten manuell input.

C++ · Arduino · LoRa

Arduino Fartsmåler

Fartsmåler med ultralydsensor og LCD-display. Et av de første hardware-prosjektene mine.

Teknologi

Hva jeg
kan

Python
Streamlit Flask PyTorch OpenCV pandas SQL
Automatisering
UiPath RPA Claude API Node-RED
Web & Backend
HTML / CSS JavaScript Node.js PHP C# Visual Basic
Hardware
Arduino C++ LoRa
Verktøy
Git / GitHub Linux Nginx DigitalOcean
Kontakt

Ta kontakt.

Åpen for jobbmuligheter, samarbeid eller bare en prat om tech.